
在临床一线,部分已经在港澳上市、内地临床急需的药械,正通过“港澳药械通”政策引入广州。3月30日,广州市卫生健康委印发《广州市卫生健康委推进“港澳药械通”政策深入实施十条措施》,从区域协同、研发应用到支付保障等方面作出安排,为创新药械惠及更多患者提供保障。

3月30日,广州市卫生健康委印发《广州市卫生健康委推进“港澳药械通”政策深入实施十条措施》。
从内容看,这十条措施并非仅聚焦药械引进,而是围绕三个核心方向展开:一是强化穗港澳协同,二是推动药械研发与临床应用衔接,三是完善全流程管理与支付保障。
其中,一个较为明显的变化是,措施重点从药械引进,延伸到协作机制、临床应用和服务保障全链条。例如,广州提出构建常态化穗港澳三地协作机制,依托行业协会、重点医疗机构等,加强政策衔接、业务联动和标准衔接。同时,通过宣传培训、展会推介等方式,提升政策知晓度和对接效率。
在应用环节,广州将围绕真实世界研究、示范联盟建设、药械遴选机制、院内常态化应用衔接等方面发力,推动临床需求、研究转化和应用推广更好衔接。
其中,广州提出探索建立“港澳药械通”上市药械与创新药械院内常态化应用衔接机制,推动相关药械由特定使用向常规应用平稳过渡。
另外,政策还将目光延伸至支付保障与激励保障。通过探索将进口港澳药械纳入城市定制型商业医保,叠加多层次支付机制,以及完善院内激励与资源配置,试图缓解创新药械“能用但用不起”的问题。

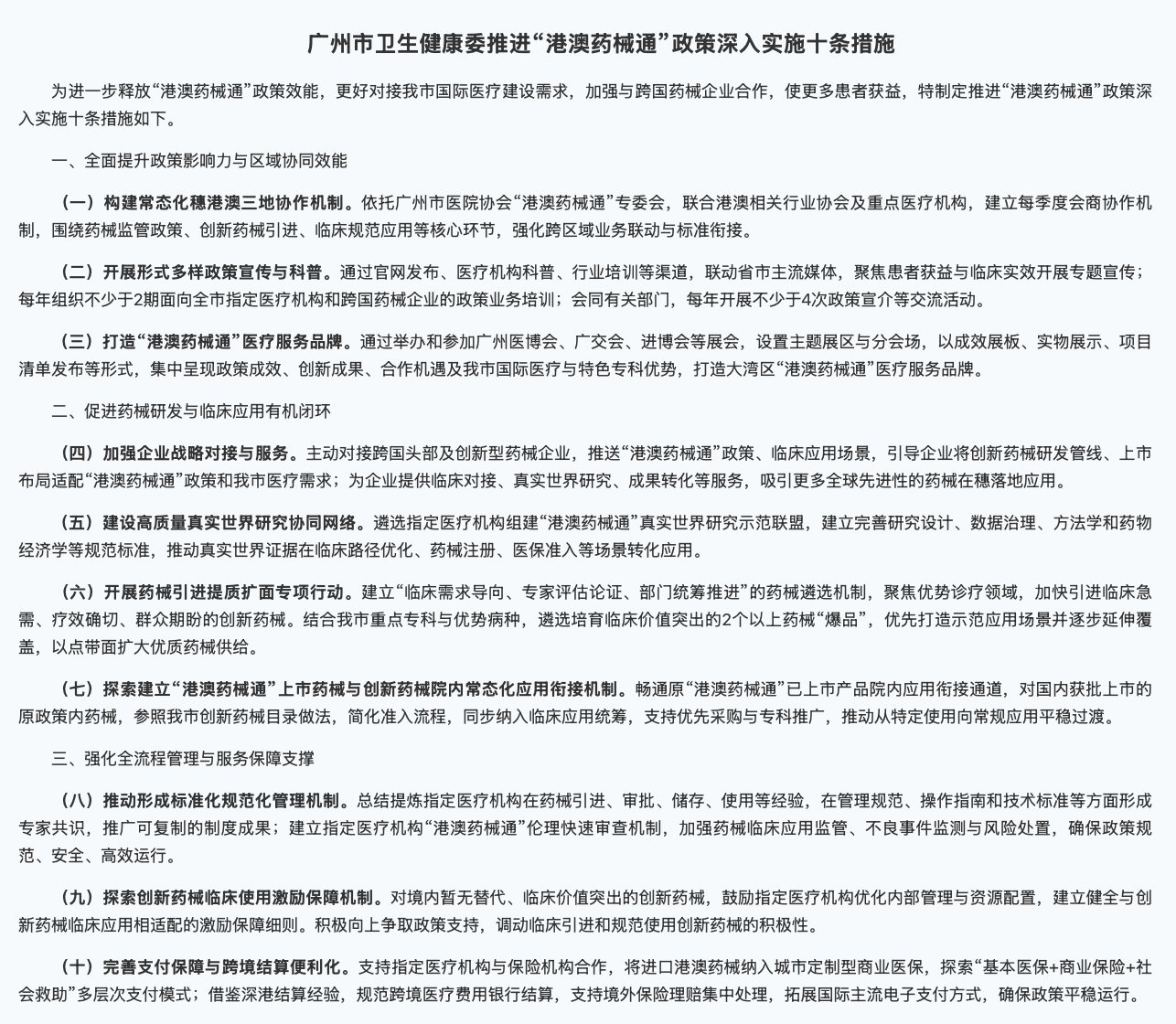
《广州市卫生健康委推进“港澳药械通”政策深入实施十条措施》具体内容。图源:广州市卫生健康委官网
南方+记者 厉思璇
明利配资提示:文章来自网络,不代表本站观点。